板橋買土地 -
台北法拍專家 新北市板橋區中山段342地號
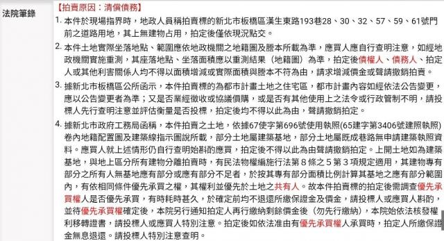
詳細資訊
物件資訊內容以登記簿謄本或預售屋買賣契約為準,若有疑問請洽承辦人員。
特色說明
圖片介紹



地圖 (點擊顯示地圖)
問與答
台北法拍專家
台北法拍專家
王嘉慧(仲介,收取服務費)
暱稱:王嘉慧
專業品質:
服務態度:
房仲電話:0912-401629
訂閱:2 (加入)台北旗艦 加盟店
經紀業名稱: 現代物業經紀股份有限公司
證號: (103)登字第274612號
台北法拍專家 王嘉慧 0912401629
台北法拍專家 新北市新店區新和街59巷5號1樓
新北市 新店區
台北法拍專家 台北市北投區行義路186巷54號1樓
台北市 北投區
台北法拍專家 新北市板橋區新府路1-10號19樓
新北市 板橋區
台北法拍專家 新北市中和區中山路三段37巷42號2樓
新北市 中和區
台北法拍專家 台北市北投區行義路124巷3號1樓
台北市 北投區
台北法拍專家 新北市中和區莒光路95號3樓
新北市 中和區
台北法拍專家 新北市汐止區大同路一段175號地下1樓
新北市 汐止區
台北法拍專家 台北市中山區樂群二路282號7樓之1
台北市 中山區
台北法拍專家 台北市北投區中央北路三段246號3樓
台北市 北投區
台北法拍專家 新北市新店區國校路5號3層樓
新北市 新店區

預約看屋
發問
收藏房屋土地
分享



預約看屋

我家粉絲團